蒲田工業株式会社蒲田工業株式会社 kamata industry Co.,ltd

Kamata Industry Co.,ltd.

営業スタッフのブログ
蒲田工業株式会社 ブログイメージ
営業スタッフのブログ 「私たちにお任せ下さい!」
営業スタッフのブログ

省エネ・省蒸気化の改造工事 ―レポ②

DATE2009.3.31 CATEGORY現場レポート

続きまして・・
 
Bチーム  ドレネージシステム改造工事
 ⇒ 効率よく蒸気を使用する為の改造工事です。
 

 

 
フローシートで、熱エネルギーの流れを見ることができます。
 
改善前
差圧をとることで、熱エネルギー(ブロースルー蒸気)を次のラインへ送り込んでいました。差圧によって送るこの方法は、初期圧力を高めなければいけないため、蒸気を作るエネルギー=燃料が膨大に必要になります。

                    ここには滞留が生じやすくなっていました
 
 
配管工事&電気工事でドレネージシステムを改善すると…
 
 
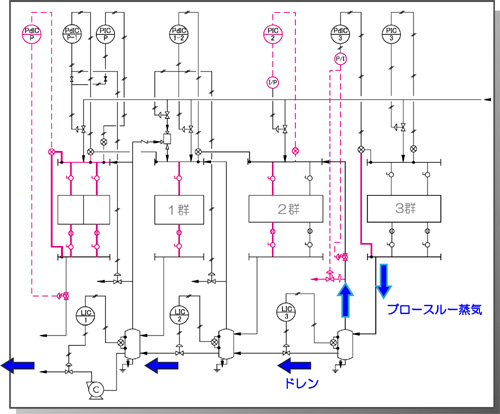
ドレネージシステム改善後
ピンク部分が今回変更箇所。(点線=電気信号を表します)
 
群間差圧を止めて群内差圧に変更、電気信号でバルブの開閉をしてあげることで、3群で余った熱エネルギーを次の2群へと送り出すことができます。
必要最低限の熱エネルギーだけで良いので、燃料コストは大幅に削減
ドレンも抜きやすくなります。

▲過程で生じたドレン(温水)は最終的に、次のエネルギー生成のために再利用されます。
 
Aチーム同様、こちらも高い技術を必要とする大がかりな工事です。(u u)
 
続くレポ③はこちら
 
www.kamata-jp.pro

カテゴリ一覧 カテゴリ一覧

月別記事一覧 月別記事一覧

最新記事一覧 最新記事一覧